Приспособление для выдерживания угла, при работе на строгальном станке
- Автор(ы): Наймушин Денис
- Научный руководитель: Бушмакин П.Р., преподаватель спецдисциплин
- Учебное заведение: БПОУ УР "ИИТ им. Е.Ф. Драгунова", г. Ижевск Удмуртская Республика
Спроектированное приспособление должно стыть универсальным, простым в использование и обучение.
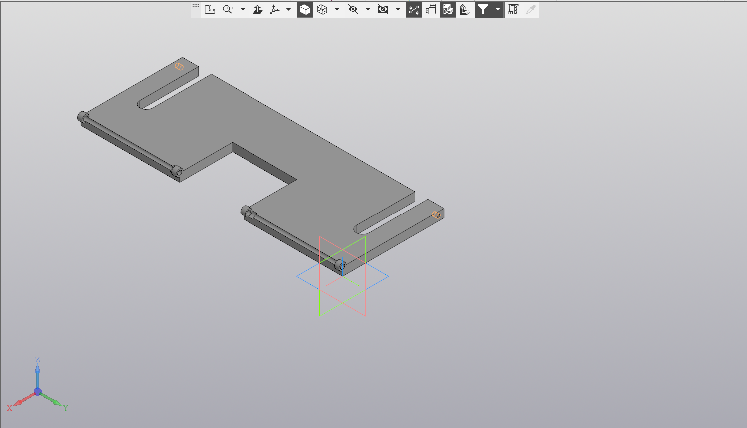
Само приспособление состоит из 3 элементов конструкции, а также 2 винтов. Конструкция собирается и закрепляется с помощью винтов и стержней, чтобы дать возможность изменить угол разворота 2 составных частей. Одна из частей крепится непосредственно на сам станок с помощью болтов, другая крепится к первой при помощи винтов и может передвигаться.
Главная суть приспособления заключается в том, что есть угол между составных частей и в зависимости от требуемого нам угла мы можем регулировать его, изменяя на требуемой угол разворота. С помощью приспособления можно изменять угол от 10 до 90 градусов.
Назначение приспособления:
- Упрощение и ускорение работы на строгальном станке,
- Повышение точности работы на строгальном станке,
- Повышение производительности,
- Удобство работы,
- Повышение безопасности работы.
Приспособление может использоваться мастерами, обучающимся и рабочими.